首页
党建工作
系部概况
系部动态
教学教研
实习实训
校园文化
专业介绍
计算机应用技术
信息安全应用技术
电子商务
数字媒体技术
就业指导
就业信息
您所在的位置:
首页
>
新闻中心
>
招标采购
> 正文
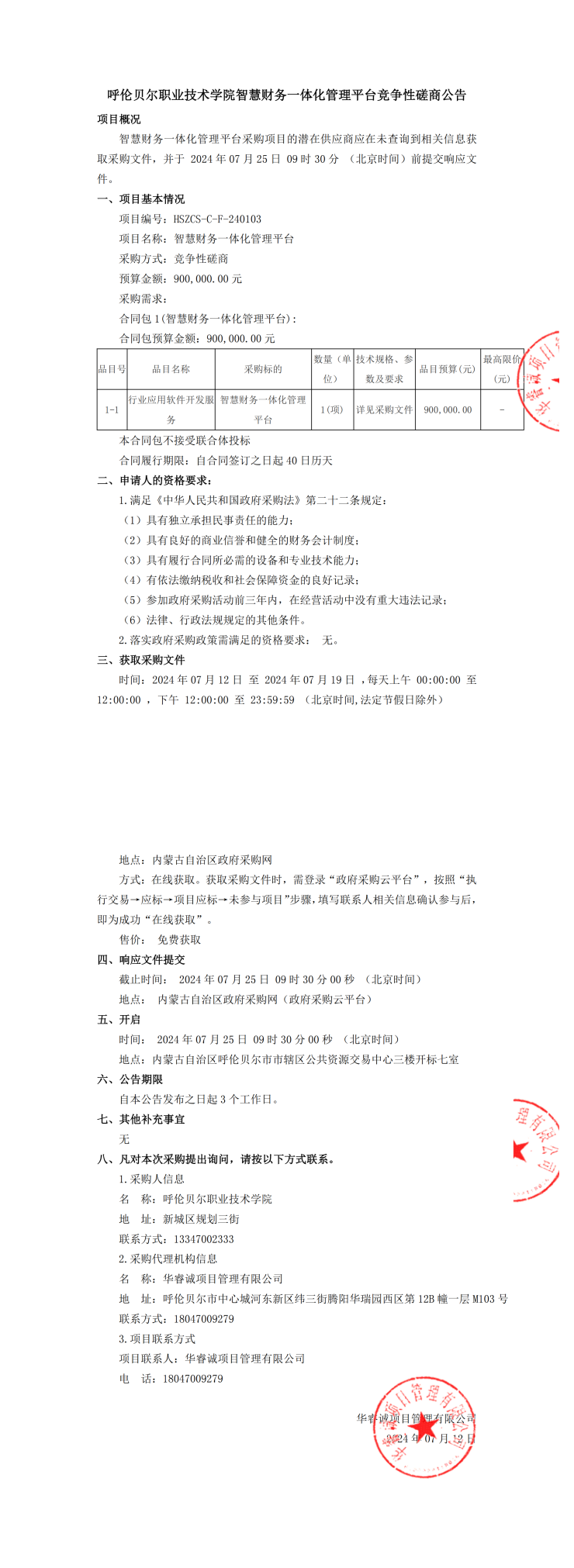
呼伦贝尔职业技术学院智慧财务一体化管理平台竞争性磋商公告
部门:管理员 来源: 日期:2024/7/14 15:40:12 人气:
4065
加入收藏
评论:
0
标签:
本文网址:
http://xxgc.hlbrzy.cn/show.asp?id=50601
上一篇:
呼伦贝尔职业技术学院食堂原材料采购项目(三次)招标公告
下一篇:
通知公告 | 呼伦贝尔职业技术学院南校区超市商业综合体经营使用权招租预公告…
更多>>
网友评论
发表评论